在现实生活中,对象是一个具体的事物,是一种看得见、摸得着的东西。例如,一本书、一辆汽车、一个人,可以看成是“对象”。在计算机中,一个网页、一个与远程服务器建立的连接也可以看成是“对象”。 在中,对象是一种数据类型,它是由属性和方法组成的一个集合。属性是指事物的特征,方法是指事物的行为。例如,在中描述一个手机对象,则手机...
接口 接口是一系列可调用方法的集合 何为接口编程? 接口编程是指当写一个函数或一个方法时,我们应该更加关注具体的接口,而不是实现类 在OC中,接口又可以理解为协议,面向接口编程又可以理解为面向协议编程。在Swift中大幅强化了** 在这门语言中的重要地位。整个Swift标准库也是基于来设计的,目前面向接口编程**正逐步...
大家好,我是冰河~~ 能够在线程本地存储对应的变量,从而有效的避免线程安全问题。但是使用时,稍微不注意就有可能造成内存泄露的问题。那么在哪些场景下会出现内存泄露?哪些场景下不会出现内存泄露?出现内存泄露的根本原因又是什么呢?如何真正避免内存泄露? 接下来,我们就用大量的图解来分析内存泄露的四个核心问题:哪些场景不会内存...
先看下思导图,整体了解下,然后我们再来学习。 现在我们来看一下几段代码,然后根据这几段代码我们来学习一下如何正确的学习动态添加html。 一.html()方法 html函数的作用原理首先是移除目标元素内部的html代码,然后将新代码添加到目标元素。 第一段代码: function CommentBubble(){...
OGNL ( Graph ) 是一个开源的表达式引擎。通过使用OGNL,我们能够通过表达式存取Java对象树中的任意属性和调用Java对象树的方法等。也就是说,如果我们把表达式看成是一个带有语义的字符串,那么OGNL就是这个语义字符串与Java对象之间沟通的催化剂,通过OGNL,我们可以轻松解决在数据流转的过程中所...
1、什么是? 是一个可以自定义SQL、存储过程和高级映射的持久层框架。 2、讲下的缓存 的缓存分为一级缓存和二级缓存,一级缓存放在里面,默认就有,二级缓存放在它的命名空间里,默认是不打开的,使用二级缓存属性类需要实现序列化接口(可用来保存对象的状态),可在它的映射文件中配置 3、是如何进行分页的?分页插件的原理是什么?...
Soup 4.12.0 文档 Soup 是一个可以从 HTML 或 XML 文件中提取数据的 库。它能用你喜欢的解析器和习惯的方式实现文档树的导航、查找、和修改。它会帮你节省数小时甚至数天的工作时间。 这篇文档介绍了 Soup 4 中所有主要特性,并附带例子。文档会展示这个库的适合场景,工作原理,怎样使用,如何...
中数组遍历的7种方法小结 更新时间:2023年11月02日 08:57:02 作者:扯蛋438 作为开发人员,熟悉数组的遍历和操作是非常重要的,数组遍历是处理和操作数组元素的基本需求之一,本文将介绍中的7种常见数组遍历方法,帮助你成为数组操作的达人 目录 for循环 for循环是最基本也是最常用的数组遍历方法之一。...
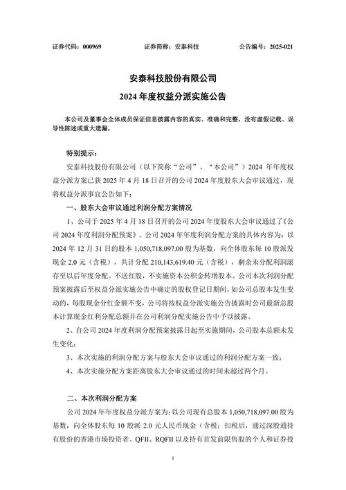
中国经济网北京3月18日讯 安泰集团(.SH)3月16日披露关于终止2023年度向特定对象发行股票事项并撤回申请文件的公告称,公司于2024年3月15日召开了第十一届董/监事会2024年第一次临时会议,审议通过了《关于公司终止2023年度向特定对象发行股票事项并撤回申请文件的议案》,同意公司终止2023年度向特定对象发...
首先罗列一些AOP的概念 (切面):横切性关注点的抽象即为切面,它与类相似只是两者的关注点不一样,类是对物体特征的抽象,而切面是横切性关注的抽象。 (连接点):所谓连接点是指那些被连接到的点,在中这些点指的是方法,因为只支持方法类型的连接点,实际上还可以是field或类的构造器 (切入点):所谓切入点是指我们要对那些进...
AOP 是由多个部分组成,包括AOP、DAO、、Web、MVC,并且他们都已IoC 容器为基础。 这么多功能都是由于其IoC 容器的特性,实现了对多种框架的集成,但 AOP 是个例外,它不是对某个框架的集成,而是提供了面向方面编程的功能,你可以自由选择是否使用AOP。AOP 提供了强大的中间件解决方案,这使得...
3.6 AOP的实现原理 AOP的实现是通过创建目标对象的代理类,并对目标对象进行拦截来实现的。分析 AOP的底层实现,需要重点分析几个常用类,相关类图如3-15所示。 类是一个基类——数据类,主要为各种AOP代理工厂提供属性配置。 类是类的子类,其封装了AOP中对通知()和通知器()的相关操作,这些操作对于不同的...
随着企业信息化的不断推进,数据库管理成为了一项十分重要的工作。然而,在处理公司数据库时,不同等级的员工需要不同的数据库权限。有些员工需要仅仅查看数据,而另一些员工则需要执行更加复杂的操作。在这种情况下,管理数据库权限就变得非常必要了。本文将帮助你了解如何利用进行数据库权限管理,以确保公司数据库能够得到更佳保护。 之一步...
1. 前言 在前边几节内容中,我们介绍了 AOP 的三大核心,增强、切面和代理,此时已经可以实现一个完整的 AOP 的功能。但仔细想一下,代理对象需要一个个去创建,显得异常繁琐,因此我们需要把创建代理对象的流程自动化。具体思路是,依托 容器强大的管理能力,在 Bean 创建流程中检查对象是否需要被代理,从而实现自动...
代理模式: 在Java开发中是一种比较常见的设计模式。设计目的旨在为服务类与客户类之间插入其他功能,插入的功能对于调用者是透明的,起到伪装控制的作用。如房东出租房子 客户(客户类) 中介(代理类) 房东(委托类)一样。 什么是代理模式? 为某一个对象(委托类)提供一个代理(代理类),用来控制对这个对象的访问。委托类和代...
借贷宝新闻:借1300元三个月滚成28万,女子被逼报警
电路板上key是什么意思?一文看懂PCB常见字母标识
欧阳夏丹为何离开新闻联播?现身挪威揭秘新生活
借贷宝新闻:拉好友抢现金活动火爆,九鼎力挺辟谣
兴丹路农科院旁,中国农大智库如何影响你的饭碗?
慕醉月恨君墨寒致景阳侯府殁,噬心蛊反噬痛苦来袭
君墨寒暗中做手势,穆凌察觉危险,船舱内气氛紧张
键盘手写输入法不见了?教你轻松找回设置方法
借贷宝回应央视3·15晚会问题,暂停新增欠条并全面核查整改
借贷宝反思裸贷事件:法律风险推动隐私政策改进
天津财经大学艺术学院专业详情及设立情况介绍
近期500字新闻评论怎么写?时评教学教你快速掌握
杭州文海实验多名学生流鼻血,官方连夜成立联合工作组彻查工厂排放
万茜颜值进阶史:从青涩到“清冷系天花板”的蜕变之路
杨少华遗体告别仪式:亲友送别,赵本山送花圈,杨威杨议忙后事
长江商学院自创办第一天起 始终以为中国和世界培养一批具有全球视野
深圳南山区“美澳口腔”诊所“跑路”风波:数百患者维权,交款种牙却陷入困境
“超级工程”渐行渐近,重庆破局,宜昌“躺赢”?
国务院总理李强在天津出席2025年夏季达沃斯论坛工商界代表座谈会
电脑恢复出厂设置步骤详解:备份数据及各操作要点
首份2025年中报周二亮相,12家公司净利润预增超10倍,华银电力暂居榜首
十三岁的星辰:云南女孩侯静怡短暂而明亮的一生
广州英华思力足球俱乐部翻译徐进遭日籍教练霸凌猝死,家属讨公道
巨子生物“变卦”背后:胶原蛋白检测风波与医美巨头商战