新京报贝壳财经讯(记者 黄鑫宇)7月22日晚间,深南金科股份有限公司(,简称深南股份)发布公告称,当日收到公司控股股东、实际控制人周世平家属的通知,周世平本人已被深圳市公安局福田分局采取刑事强制措施。对于具体情况,深南股份称“目前公司无法获悉具体的案件情况,案件正在调查过程中。” 另据深南股份介绍,周世平已在今年5月辞...
一、会计人员职业道德存在的问题 当今,由于我国随着经济的快速发展,会计工作越来越在社会上显现出其重要性,尤其是会计信息越来越被广大决策者、投资者、债权人、企业管理者等会计信息使用者所重视,它成为了政府部门进行宏观决策的重要依据。但同时,我国乃至世界会计造假、会计信息失真的现象也越来越严重,成为一种较为普遍的现象。归纳起...
各省辖市、济源示范区党 (工)委组织部、宣传部,各省辖市人民政府、济源示范区管委会教育局、发展改革委、财政局、人力资源社会保障局、文化广电和旅游局,各高等学校,各省属中等职业学校,各厅直属学校: 为深入贯彻落实习近平总书记关于教育的重要论述和全国、全省教育大会精神,加强和改进新时代师德师风建设,倡导全社会尊师重教,根据...
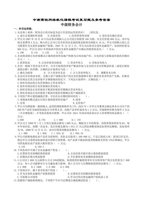
财经法规与会计职业道德试卷及答案 考试时间:分钟总分:分姓名: 一、单项选择题(本题型共20题,每题1分,共20分。每题只有一个正确答案,请从每题的备选答案中选出正确的答案,用鼠标点击相应的选项。) 1.根据《中华人民共和国会计法》的规定,下列各项中,不属于会计机构负责人(会计主管人员)职责的是()。 A.组织编制单位...
老牌P2P平台红岭创投年末再爆风险事件,涉及金额达到7000万元。虽然红岭创投表明将为投资人的本息“兜底”,但这一事件昭示的风险却不容忽视。业内人士表示,P2P发展不能照搬银行模式,要解决交易资金和自营资金的隔离,而目前一些P2P平台正在与银行“化敌为友”,寄望于通过银行托管来化解风控难题。 红岭创投事件暴露风控难题...
前言:想要写出一篇令人眼前一亮的文章吗?我们特意为您整理了5篇法律职业道德论文范文,相信会为您的写作带来帮助,发现更多的写作思路和灵感。 法律职业道德论文范文第1篇 (一)国内法学教育中法律职业道德教育状况1.对法律职业道德教育的认识方面。20世纪初我国开始实施大学法学教育。始建于1912年朝阳大学与1915年的东吴...
红岭创投的那些老投资人,最近这几天手机里估计都炸锅了,可能都收到了一条系统推送的消息,或者从别的投友群里听说了一个盼了很久的动静:那个拖了好几年、让人心里没底的案子,现在终于能登记领款了。 这事儿就发生在2025年11月底,深圳市中级人民法院正式启动了红岭创投案的第一次退赔工作,通知大家赶紧去一个叫“深圳数字法庭”的...
【导语】:结合学校工作需要,面向社会公开招聘事业单位工作人员10名。现将具体招聘方案公告如下: 湖南国防工业职业技术学院是湖南省人民政府举办、湖南省教育厅直属管理的公办全日制普通高等学校。学校创办于1962年,是中央军委和教育部确定的定向培养军士单位、全国首批国家高技能人才培养示范基地、中国兵器工业高技能人才培养基地、...
近日,教育部更新发布了《职业教育专业目录》,由湖南财经工业职业技术学院联合企业牵头申报的业财数据应用与管理专业获批。在财经专业普遍“遇冷”的当下,这所地方高职院校通过打造“新专业”、赋能“新课堂”、培育“新人才”,探索出高职财经类专业转型升级的“密码”。 “新专业” 揭示人才培养“新动向” “近年来,新一代信息技术快速...
自3月底宣布清盘后,网贷行业元老级平台红岭创投又有新消息。 4月8日晚8点,红岭创投董事长周世平发布通知称,从4月8日下午1点半起暂停红岭创投和投资宝两个平台的用户提现,4月11日上午9点恢复,提现按新标准执行。 并表示将在三年内分批兑付投资者本金,详细方案将于4月10日下午在平台公布。 3年分批兑付投资者本金 在《关...
考证券从业资格证需要什么条件 你好,考证券从业资格证需要以下几个条件: 1、报名截止日年满18周岁; 2、取得国务院教育行政部门认可的大专及以上学历;或具有高中或相当于高中文化程度,且具有三十六个月以上工作经历; 3、具有完全民事行为能力。 证券从业资格证报考条件是什么? 年满18周岁,具有高中以上文化程度和完全民事行...
《财经》记者 龚奕洁/文 杨秀红/编辑 网贷行业7月27日迎来一枚重磅炸弹。该行业龙头之一红岭创投宣布将在三年内清盘。 红岭创投董事长周世平为何萌生退意?《财经》记者了解到,日益趋严的监管政策和刚性兑付,是背后的主导因素。 “投资人通过我们平台赚了60多亿元,但红岭创投本身有8亿元的坏账成本要消化。”周世平对《财经》...
“2025年全平台98%用户实现盈利,用户综合收益达4.2%,权益类基金持仓年化收益率达24.8%。” 这不是某家私募基金的内部报告,也不是某位股神的自吹自擂,这是腾讯理财通在2026年微信公开课PRO上披露的2025年度真实数据。自成立以来,理财通用户累计盈利已超1000亿元,仅2025年一年,就有98%用户尝到了...
4月14日,深圳市人民检察院发布《周世平、胡玉芳、项旭等十八人涉嫌集资诈骗、非法吸收公众存款罪一案被害人诉讼权利义务告知书》(以下简称《告知书》)。 前情提要 红岭创投法人周世平等74人涉嫌集资诈骗等罪被逮捕 2021年9月25日,深圳市公安局福田分局发布了关于“红岭创投”“投资宝”“红岭资本”平台的案情通报。 通报显...
如今,随着科学技术的蓬勃发展,经济发展形势也变得越来越多元化。 然而,金融行业始终以其独特的魅力吸引着大批的优秀学生。 QS的数据显示,“金融”一直是世界十大热门专业之一。 很多学生将留学目的地定为了澳大利亚,的确,澳大利亚顶尖大学的金融专业非常受世界各地学子的欢迎,但竞争也因此十分激烈。 在金融学科中,澳大利亚一共有...
周光召:两弹一星元勋,核武器理论奠基人
windows awstats 运筹学申请指南:与BA/DS相关的热门方向
汽车金融客服升级:用大模型破解合规与体验难题
远程开机软件设置教程:DDNS+端口映射
陈达与两弹一星:揭秘863计划如何点燃中国科技
朱光亚弃美回国:为两弹一星奠基的核物理先驱
用JS操作页面元素?一文搞懂DHTML技术原理
新手学dhtml技术:让网页动起来的入门教程
期货基金股票投资入门:期货是什么?通俗解释
齐鲁银行创新金融模式,为科创企业打通知产到资本转化通道
金融体系创新助力浙江:科技与绿色贷款大增
Linux shell截取字符变量前8位及按指定字符串截取的方法
杭州文海实验多名学生流鼻血,官方连夜成立联合工作组彻查工厂排放
杨少华遗体告别仪式:亲友送别,赵本山送花圈,杨威杨议忙后事
万茜颜值进阶史:从青涩到“清冷系天花板”的蜕变之路
长江商学院自创办第一天起 始终以为中国和世界培养一批具有全球视野
深圳南山区“美澳口腔”诊所“跑路”风波:数百患者维权,交款种牙却陷入困境
“超级工程”渐行渐近,重庆破局,宜昌“躺赢”?
电脑恢复出厂设置步骤详解:备份数据及各操作要点
十三岁的星辰:云南女孩侯静怡短暂而明亮的一生
首份2025年中报周二亮相,12家公司净利润预增超10倍,华银电力暂居榜首
国务院总理李强在天津出席2025年夏季达沃斯论坛工商界代表座谈会
巨子生物“变卦”背后:胶原蛋白检测风波与医美巨头商战
广州英华思力足球俱乐部翻译徐进遭日籍教练霸凌猝死,家属讨公道