上海环球金融中心 hub是以日本的森大厦株式会社(Mori )为中心,联合日本、美国等40多家企业投资兴建的项目,总投资额超过1050亿日元(逾10亿美元)。原设计高460米,工程地块面积为3万平方米,总建筑面积达38.16万平方米,比邻金茂大厦。1997年年初开工后,因受亚洲金融危机影响,工程曾一度停工。2003...
一、光模块的工作原理 光模块,作为光纤通信中的关键组件,其核心作用在于实现电信号与光信号之间的相互转换。这一过程涵盖了光电转换和电光转换两大功能,确保了信号能够高效、稳定地在光纤中传输。具体而言,光模块主要由光电子器件(如光发射器和光接收器)、功能电路以及光接口等精心构成。 在发送端,电信号会经过驱动芯片的精细处理,随...
环球在线消息:据美国《大众科学》11月刊报道,美国海军正在研制一种全新的隐形战舰——驱逐舰。该舰行动起来几乎悄无声息,雷达几乎探查不到它。该舰是为控制浅海区域而设计的,每艘耗资达23亿美元。美国军方计划明年开始建造第一艘,预计到2012年会有7艘驱逐舰出厂。 ·攻防兼备的“海上幽灵” 沿海区域通常路上雷达林立,海中水...
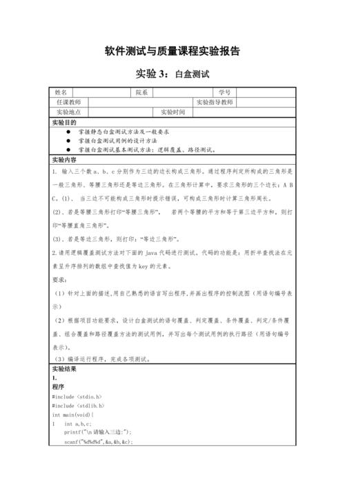
白盒测试实验报告目录实验目的实验环境实验过程实验结果实验总结01实验目的总结词理解白盒测试的定义、原理和特点。详细描述白盒测试是一种软件测试方法,测试人员需要了解被测系统的内部结构和实现细节。通过白盒测试,可以评估被测系统的内部逻辑、代码结构、算法等是否符合设计要求,以及是否存在潜在的缺陷和错误。理解白盒测试的概念总...
有关计算机程序的论文范文篇二 计算机程序设计中的要点及规范探析《》 【摘 要】现阶段,随着计算机的大力普及,程序设计便成为十分火热的一大项目,在我国高等院校更设置了“程序设计”这门专业。伴随形式多样的软件的问世,程序语言的编写也有了长足进步,程序设计向着多样化方向发展,这也在一定意义上增加了程序设计的困难。本文首先探究...
数字信号处理 《数字信号处理》可分为三部分。第一部分为第1~4章,对数字信号处理的基础知识,包括数字信号处理简介、模拟信号的特点、离散时域信号、z变换等内容进行了详细的说明;第二部分为第5~11章,重点讨论了数字信号处理系统的性质和特点,包括离散时域系统、数字滤波器的概述、数字滤波器的结构、IIR数字滤波器的设计、F...
在寻找办公室设计公司时,您是否遇到过这样的困扰:设计方案千篇一律,无法体现企业特色;空间利用率低下,团队协作效率不高;装修后才发现功能缺失,不得不二次改造?时信设计(SAD)作为行业领先的办公空间解决方案提供商,正以其独特的工业美学与智能科技,重新定义现代办公体验。 时信设计:工业美学与现代功能的完美融合 时信设计成...
深圳纤亿通科技有限公司成立于2012年,专注光通信5G、数据中心、光传输等领域,是一家集研发、生产、销售于一体的专业光纤网络传输解决方案提供商。 接下来就给大家介绍一下纤亿通核心产品之光模块的研发生产工艺流程。 光模块是进行光电和电光转换的光电子器件。光模块的发送端把电信号转换为光信号,接收端把光信号转换为电信号。...
珠宝它代表着宇宙的精华、它承载了时间的力量,它代表着某种品质、代表着我们的一份承诺,我们这颗心如果能够像珠宝一样的晶莹剔透,那就变得更有价值。 在全球奢侈品市场进入缓冲期的此刻,越来越多消费者开始重新思考:「什麼才是真正值得花钱的精品?」。 本篇就来带领大家一览各家大牌的经典款,以后不知道买哪一款时,挑准经典款肯定错不...
给客户文件有两种情况,一种在职设计师,另一种是自由设计师。 自由职业设计师给客户做设计一般不敢要预付金,怕把客户要跑了,作品文件传输也让设计师头疼,导致有的设计师干了活拿不到钱,不收定金吃亏的就是设计师自己。 有的设计师拿到定金也拿不到尾款,一个原因是因为设计师的图被甲方临摹了,客户用很少的钱就拿到设计师完整的创意和...
手机市场竞争激烈,各大品牌各显神通,从外观设计到技术创新,消费者面临的选择可谓琳琅满目。然而,对于那些在意质量与性价比的用户来说,手机哪个品牌质量好,性价比高?可能成为了一个困扰的问题。不同品牌的手机往往在性能、拍照、续航等方面有着显著差异,随之而来也会增加挑选的难度。因此,在众多选择中,如何筛选出真正具备优质性能与合...
网络高清监控视频系统设计方案 视频监控总体设计 1.1.网络视频监控系统组成 本次设计方案中,视频监控系统分为如下几个部分,每部分的基本功能和组成如下: (一)前端视频数据采集部分:通过网络摄像机实现对各个监控区域的图像采集;前端视频数据采集设备包括红外一体化网络摄像机、网络半球、网络智能球、高清网络摄像机、立杆、墙挂...
命题是教师的基本技能之一。一份科学有效的试题,既反映出教师对课标和教材的理解和掌握程度,又体现了教师对学生学情的研究深度。在高中历史命题设计中,教师要根据高中历史综合试题的题目特征及发展趋向对题目进行研究,也要主动地扩充资料资源,了解把握史学最新研究成果。同时,教师在命题设计过程中还要注重培养学生的核心素养,在推动命题...
文档介绍:目录1需求分析 32概要设计33详细设计64用户使用手册 75项目分析与总结 8附录A源程序代码文件说明 8附录B参考文献 ,熟悉编程。课程设计内容实现一个扫描器,使用进行端口扫描,并把扫描到的结果记录下来。课程设计要求或Linux环境下,程序在单机上运行;使用端口扫描对一台主机进行扫描,并显示出...
23㎡奇葩“蜗牛”户型,厨房上搭板做卧室,让人大开眼界 前段时间,我朋友还跟我吐槽过,现在在大城市买房就像开盲盒一样,随便一看都是个奇葩户型,看的时候就在想,这设计师到底是怎么想的竟然能设计出这样的房子? 不过,吐槽归吐槽,手上买房的动作却一点也没停下来,虽然奇葩户型为装修增加了难度,但其本身优越的容积率以及更好的性价...
周光召:两弹一星元勋,核武器理论奠基人
windows awstats 运筹学申请指南:与BA/DS相关的热门方向
汽车金融客服升级:用大模型破解合规与体验难题
远程开机软件设置教程:DDNS+端口映射
陈达与两弹一星:揭秘863计划如何点燃中国科技
朱光亚弃美回国:为两弹一星奠基的核物理先驱
用JS操作页面元素?一文搞懂DHTML技术原理
新手学dhtml技术:让网页动起来的入门教程
期货基金股票投资入门:期货是什么?通俗解释
齐鲁银行创新金融模式,为科创企业打通知产到资本转化通道
金融体系创新助力浙江:科技与绿色贷款大增
Linux shell截取字符变量前8位及按指定字符串截取的方法
杭州文海实验多名学生流鼻血,官方连夜成立联合工作组彻查工厂排放
杨少华遗体告别仪式:亲友送别,赵本山送花圈,杨威杨议忙后事
万茜颜值进阶史:从青涩到“清冷系天花板”的蜕变之路
长江商学院自创办第一天起 始终以为中国和世界培养一批具有全球视野
深圳南山区“美澳口腔”诊所“跑路”风波:数百患者维权,交款种牙却陷入困境
“超级工程”渐行渐近,重庆破局,宜昌“躺赢”?
电脑恢复出厂设置步骤详解:备份数据及各操作要点
十三岁的星辰:云南女孩侯静怡短暂而明亮的一生
首份2025年中报周二亮相,12家公司净利润预增超10倍,华银电力暂居榜首
国务院总理李强在天津出席2025年夏季达沃斯论坛工商界代表座谈会
巨子生物“变卦”背后:胶原蛋白检测风波与医美巨头商战
广州英华思力足球俱乐部翻译徐进遭日籍教练霸凌猝死,家属讨公道