2月10日,中国理财网发布首批个人养老金理财产品名单,工银理财、农银理财和中邮理财的7只个人养老金理财产品正式发售。首批个人养老金理财产品,全部为公募类净值型开放式产品,其中新发产品5只、存续产品2只。 个人养老金理财产品的发售对象是在银行开立了个人养老金资金账户的投资者,购买这类理财产品也必须是用个人养老金资金账户中...
在当今全球化时代,随着人们跨国投资、资产配置需求的增加,大陆个人离岸开户成为一种常见的金融手段。离岸账户为个人提供了更为多样和灵活的资产管理渠道,有效避税和资产保值,同时也扩大了国际金融市场的影响力。本文将在大陆个人离岸开户的相关政策、流程、优势、风险等方面进行详细探讨,旨在帮助读者更好地了解和规划自己的财务布局。 一...
资料照片 在相关政策支持下,今年金融机构布局养老金融走上“快车道”。银行业方面,第二批试点机构养老理财产品迎来“首秀”,养老储蓄试点渐行渐近;保险公司积极参与第三支柱建设,在创新产品等方面稳步推进,截至6月末,专属商业养老保险累计投保件数19.6万件;基金公司持续完善产品线,提升相关产品收益。 业内人士表示,在养老金...
小区出入门禁,购物结账时的刷脸付款,上班刷脸打卡等等生活中许多地方都已运用到人脸识别,人脸识别技术简直渗透了我们的生活方方面面。 根据《人脸识别技术应用安全管理办法》规定,个人信息处理者应当在应用人脸识别技术处理的人脸信息存储数量达到10万人之日起30个工作日内向所在地省级以上网信部门履行备案手续。 人脸识别技术应...
只因点了一个贷款申请,便在几分钟内,收到无数个贷款中介的轰炸式营销,这样的经历你可曾有过? 近日,有消费者向北京商报记者反馈,在OPPO官方推荐的信贷产品欢太金融上申请贷款,宣称最高可借额度20万元,利率低至7.2%起,但填写多项个人信息、同意多项信息授权及服务协议后,却向消费者推荐了多家助贷机构,而后者竟进一步将贷款...
P2C理财即(个人)to (公司)的一种理财方式,是继p2p理财之后的又一个互联网金融新概念,p2c理财是指对需要进行融资的企业进行资质审核、实地考察,筛选出具有投资价值的优质项目在平台上向大众公开;并提供在线投资理财的交易平台,实时为投资理财者生成具有法律效力的服务协议;监督企业的项目经营,管理评估风险,确保投资用...
TF卡是什么 TF卡又称T-Flash卡,全名:,又名:Micro SD,由摩托罗拉与共同研发,在2004年推出。是一种超小型卡(11*15*1MM),约为SD卡的1/4,可以算目前最小的储存卡了。 TF是小卡,SD是大卡,都是闪存卡的一种。TF卡尺寸最小,可经SD卡转换器后,当SD卡使用。利用适配器可以在使用SD作...
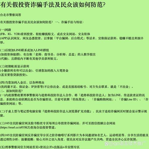
近年来,犯罪分子利用花样繁多的金融产品、金融科技手段等名目,以所谓“稳赚不赔”“保本保息”“高额利息”为诱饵,借助社交软件、网络平台等网络媒介的放大效应,实施电信网络诈骗、金融诈骗,且二者相互交织,不仅给人民群众财产安全带来严重影响,还对正常的金融管理秩序造成严重破坏,人民群众反映强烈。 假借金融投资名义进行电信网络诈...
一、 不盲目不轻信,不贪小利防骗局。 树立科学理性的投资理财观念,提高风险防范意识和信息辨别能力,对“礼品赠送、保本高息、虚假中奖、退还费用”等说辞保持警惕,避免因贪图小便宜,而遭受大损失。避免盲目跟风或投机心理,不轻信来路不明的消息,不轻信“保本高收益”、“稳赚不赔”等说辞。 二、 拒绝“共享屏幕”,保护个人信息安全...
26日,沪指逼近3900点,创业板指涨3%,全市全天成交额3.18万亿,较上个交易日放量5944亿,为历史第二高成交额。大家纷纷喊,“牛来了!”然而有一些股民却说赚钱效应并不明显,甚至还有人说尚未解套。是什么原因造成实际温度与体感温度存在些许差异呢?我们不妨通过数据,从三个维度解构一下这种微妙的变化及背后的原因。一、从...
随着人们生活水平的提高 隐私泄露的风险也日益凸显 在日常生活中 个人隐私的暴露 潜藏于许多不易察觉的细节之中 这些细节往往容易被我们忽视 然而,正是这些 却可能成为隐私泄露的源头 对我们的个人信息安全构成威胁 Part.1 存储与照片访问权限 在移动应用生态中,应用请求存储权限是一个敏感且重要的问题。这种权限请求通常旨...
{证券配资炒股}银行甩掉不良资产“包袱”的速度前所未有。据银登中心数据,不良贷款转让的挂牌项目数和成交规模出现较大增幅。2024年,不良贷款挂牌项目数为1041单,同比增长41.63%,总金额超过2258亿元。到了2025年一季度,这股热潮更猛,挂牌的项目数同比增长近140%,成交总额同比增长190%。不良转让正在从“...
7月25日,银行业理财登记托管中心发布《中国银行业理财市场半年报告(2025年上)》(以下简称《报告》)。《报告》显示,截至2025年6月末,银行理财市场存续规模30.67万亿元。上半年累计新发理财产品1.63万只,募集资金36.72万亿元,为投资者创造收益3896亿元;支持实体经济资金规模达21万亿元。“随着存款利率...
♪ 你如此特别,我又怎会失望 ♫文 | 伊姐(周桂伊)叶子姚最近张靓颖被骂了。个人巡回演唱会上,她的造型引发全网热议。紧身热辣短裤,知性金丝眼镜,提臀扭胯开唱,被嘲“海豚公主网红化”。还有网友形容“像老实人豁出去,还豁不明白”。音乐人丁太升的点评也不会迟到,说张靓颖向擦边主播靠拢,是...
有人赞同有人担忧 尽管购物中心里人不少,但记者观察一段时间后,没有发现使用共享充电宝的人。 为了了解人们对共享充电宝的看法,记者在购物中心里进行了随机采访。 北京市民张女士告诉《法制日报》记者,在咖啡店、餐厅以及购物商场,她曾多次看到共享充电宝,但是她暂未使用,“应该会比较安全”。 “我觉得共享充电宝和共享单车、共享汽...
周光召:两弹一星元勋,核武器理论奠基人
windows awstats 运筹学申请指南:与BA/DS相关的热门方向
汽车金融客服升级:用大模型破解合规与体验难题
远程开机软件设置教程:DDNS+端口映射
陈达与两弹一星:揭秘863计划如何点燃中国科技
朱光亚弃美回国:为两弹一星奠基的核物理先驱
用JS操作页面元素?一文搞懂DHTML技术原理
新手学dhtml技术:让网页动起来的入门教程
期货基金股票投资入门:期货是什么?通俗解释
齐鲁银行创新金融模式,为科创企业打通知产到资本转化通道
金融体系创新助力浙江:科技与绿色贷款大增
Linux shell截取字符变量前8位及按指定字符串截取的方法
杭州文海实验多名学生流鼻血,官方连夜成立联合工作组彻查工厂排放
杨少华遗体告别仪式:亲友送别,赵本山送花圈,杨威杨议忙后事
万茜颜值进阶史:从青涩到“清冷系天花板”的蜕变之路
长江商学院自创办第一天起 始终以为中国和世界培养一批具有全球视野
深圳南山区“美澳口腔”诊所“跑路”风波:数百患者维权,交款种牙却陷入困境
“超级工程”渐行渐近,重庆破局,宜昌“躺赢”?
电脑恢复出厂设置步骤详解:备份数据及各操作要点
十三岁的星辰:云南女孩侯静怡短暂而明亮的一生
首份2025年中报周二亮相,12家公司净利润预增超10倍,华银电力暂居榜首
国务院总理李强在天津出席2025年夏季达沃斯论坛工商界代表座谈会
巨子生物“变卦”背后:胶原蛋白检测风波与医美巨头商战
广州英华思力足球俱乐部翻译徐进遭日籍教练霸凌猝死,家属讨公道