PAGE 1 PAGE 1新农村题材3人搞笑小品剧本男:生活就像马拉车,有着轱辘也有辙,人生风雨都不怕,就怕老婆成天骂。过去种地靠骡马,祖祖辈辈希望它。如今种地多悠闲,机械代替锄和镰,你说科学多新奇,一个秋收就几天。现在农村有点烦,农闲都往城里钻,一心打工为挣钱,家里撇下老幼残,儿女打工城里干,老人孩子难团聚...
金融市场的复杂程度,丝毫不亚于大润发,产品密密麻麻,一不小心就让人风中凌乱:“该买啥?太难了!”好在此间有位大侠,凭着投融资的绝活,一手撑起超市导购的角色,他就是证券公司,俗称券商。 不止炒股,就算是理财,几乎也离不开券商,那么券商是干啥的? 一,机构业务,主要服务各种企业,服务项目五花八门,主要有: 1,投资银行业...
你是不是也有过这样的经历?盯着盘面看了一整天,K线图上蹿下跳像心电图,手里的股票到底该拿还是该卖,心里没半点谱?听了所谓"大神"的分析追涨杀跌,结果刚买入就被套,忍痛割肉后它又蹭蹭上涨;好不容易找到一只看似强势的股,重仓杀入后却遭遇回调,一套就是大半年,解套那天恨不得当场销户。 身边太多散户朋友跟我吐槽:"炒股怎么就...
不知道大家是否还记得,曾经那个和郎永淳一起主持《新闻联播》的欧阳夏丹吗? 她和对方一起被称为“新国脸”,是无数观众每天七点钟忠实的陪伴者。 可就是这么一位优秀的主持人,后面却放下了那个众人挤破脑袋都想要的“铁饭碗”。 如今48岁却选择了不婚不育,孑然一身,当了解了背后的真实原因时,无不令人落泪。 欧阳夏丹的人生经历...
徐威过往恋情惹争议 2009年,大魔王张怡宁结婚的新闻霸榜了各大新闻头条,当天的她身穿着洁白的纱裙,脸上所挂的神情也一改往日的“冷漠”。 而她身边站着的那个男人却远比她更引人注目,不仅是因为他们二人“20岁”的年龄差,而是因为当年的徐威在外界眼中,并不是一个“好男人”! 在他们二人相识之前,徐威就有过一段轰轰烈烈的爱...
他告诉我,所有出现连续三个涨停的股票,除了一字涨停,剩下的他一个不拉的都参与过。 重点是,他只参与三个涨停的个股,其他的个股从来不参与。 短线交易,资金在哪儿,他就在哪儿。 除了严格的执行止损规则以外,我问他如何止盈,他回答我,凭感觉。 我曾有幸看过他账号上的交割单。 清一色的7%止损,只有极个别是亏损超过7%,最高达...
政府应该“往死了监管” 北青报:您是全国政协委员,今年“两会”上的提案是否与转基因有关? 崔永元:对,我现在调查转基因作物的非法种植,“两会”上会关注与监管相关的问题。 北青报:我看您也在微博中征集相关线索? 崔永元:网友提供了一部分,我们之前也积累了大量事实。 北青报:就您所掌握的情况是什么样的? 崔永元:我觉得比想...
盛大游戏2011新游《星辰变》即将推出公测后的首个新版本《紫煞蛟龙》,驰骋无边海域多年的紫煞蛟龙将从小说走进现实,以星辰变首个变身BOSS的超强姿态在紫煞殿迎战各路英雄好汉。谁将成为第一个战胜它的勇士?谁将成为屠龙界最至尊的高手?谁又能得到紫煞蛟龙藏了半生的宝贝?新版本新面貌,超强屠龙战就将打响,潜龙大陆的精英小分队们...
本人95后女生,非金融专业,从理财小白到基金年赚,我花了三年! 本文绝对是全网最全、对各位新手小白最有代表性、让你少走弯路的干货,建议收藏! 仅代表本人个人收益 从只知道把钱放到余额宝里到现在熟练买卖基金,从看一堆分析数据看到头脑发昏到现在轻而易举看懂各项数据指标,从大三就开始理财的我,买过银行定期、债券、投过基金,...
揭秘黑产头部玩家玩的项目“股票杀猪盘”,可能这些项目都比近十年来的灰黑项目出现的早!很早的时候在YY上面就开始有很多荐股“讲师”,还有各种交流的圈子。然后在QQ群里面也会有,现在发展到了微信,陌陌等等社交软件上,都会有这些交流股票的地方。这些圈子大部分都是他们组建的!我先说一下他们前端的玩法吧。 1、开直播间,卖课程...
改革开放那会,大家工资到手先存银行,买菜都要货比三家;可现在,手机一刷全是“精致生活”广告,网贷短信天天轰炸,不知不觉钱包就空了。2024年信用卡分期余额都快29万亿了,逾期的钱更是涨了26%,这背后全是精心编织的谎言,不管你是年轻人、老人还是农民,一不小心就中招! 第一个谎言:“不理财,钱就是死钱”。短视频里“五分...
炒股不用学一堆!佩奇揭秘:高手&游资都靠这3个“纯干货指标”,少走3年弯路! 其实佩奇之前也踩过坑,一开始炒股总觉得指标越多越厉害,屏幕上堆得满满当当,最后反而看得眼花缭乱,连方向都辨不清!后来跟身边几位炒股高手、还有游资大佬聊过才知道,他们反复用的指标根本不多,大部分就靠3个,甚至有人只靠2个就够了,就是K线和量能...
本文目录一览1,剑网三恶人谷的声望怎么刷啊除了交物资的要的是日常或者是任务 您好:您好,目前只能通过交书的方式增加声望。期望我的回答可以帮助到您^_^!,望采纳。 这个有点难噢 不过杀对方阵营那个什么浩气盟的可以长 还有就是长安城译站旁边有很多恶人谷的npc头上有蓝书的 他们可以让你捐东西 给你声望 不过那些东西挺难弄...
涨停复盘解读,轻松入门股市 大家好!今天我们来一起看看9月30日的股市情况,用最通俗易懂的方式了解那些看起来很专业的股市术语。相信看完这篇文章,你也能轻松理解什么是涨停板、换手率、市盈率这些概念。 先来看整体市场情况:今天沪指上涨了0.52%,深成指上涨0.35%,创业板指则是不涨不跌。简单来说,这就像是我们去菜市场...
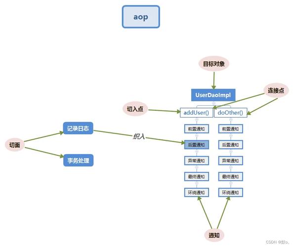
1.我所知道的aop 初看aop,上来就是一大堆术语,而且还有个拉风的名字,面向切面编程,都说是OOP的一种有益补充等等。一下子让你不知所措,心想着:怪不得很多人都和我说aop多难多难。当我看进去以后,我才发现:它就是一些java基础上的朴实无华的应用,包括ioc,包括许许多多这样的名词,都是万变不离其宗而已。 2.为...
周光召:两弹一星元勋,核武器理论奠基人
windows awstats 运筹学申请指南:与BA/DS相关的热门方向
汽车金融客服升级:用大模型破解合规与体验难题
远程开机软件设置教程:DDNS+端口映射
陈达与两弹一星:揭秘863计划如何点燃中国科技
朱光亚弃美回国:为两弹一星奠基的核物理先驱
用JS操作页面元素?一文搞懂DHTML技术原理
新手学dhtml技术:让网页动起来的入门教程
期货基金股票投资入门:期货是什么?通俗解释
齐鲁银行创新金融模式,为科创企业打通知产到资本转化通道
金融体系创新助力浙江:科技与绿色贷款大增
Linux shell截取字符变量前8位及按指定字符串截取的方法
杭州文海实验多名学生流鼻血,官方连夜成立联合工作组彻查工厂排放
杨少华遗体告别仪式:亲友送别,赵本山送花圈,杨威杨议忙后事
万茜颜值进阶史:从青涩到“清冷系天花板”的蜕变之路
长江商学院自创办第一天起 始终以为中国和世界培养一批具有全球视野
深圳南山区“美澳口腔”诊所“跑路”风波:数百患者维权,交款种牙却陷入困境
“超级工程”渐行渐近,重庆破局,宜昌“躺赢”?
电脑恢复出厂设置步骤详解:备份数据及各操作要点
十三岁的星辰:云南女孩侯静怡短暂而明亮的一生
首份2025年中报周二亮相,12家公司净利润预增超10倍,华银电力暂居榜首
国务院总理李强在天津出席2025年夏季达沃斯论坛工商界代表座谈会
巨子生物“变卦”背后:胶原蛋白检测风波与医美巨头商战
广州英华思力足球俱乐部翻译徐进遭日籍教练霸凌猝死,家属讨公道