个人理财定义全解析:从IAFP到ICFP,三大权威机构的核心观点与实操要点
第一章 个人理财概述思维导图

第一节 个人理财相关定义
考点精讲
一、个人理财相关定义()
(一)个人理财定义
最早给个人理财定义的有国际理财规划师协会(IAFP),它认为,个人理财就是“在分析个人和财务现状、能力的基础上,作为有偿服务给其提供具体的计划、建议行动策略和方案以实现财务目标”;美国注册理财规划师协会(ICFP)的定义是:“个人财务规划就是整理财务和个人信息,制订一个策略方案,建设性地管理收入、资产和债务,从而实现短期、长期的目标。个人理财规划过程成功的关键是注重和定期检查计划执行情况,保证实现客户的目标。”美国注册理财规划师标准委员会则认为,个人理财的关键是“确定是否能够和如何通过科学管理财务资源,实现个人人生目标的过程”。
综上所述,不同的个人理财定义并无本质区别,只是侧重点或阐述角度有所不同。个人理财就是在了解、分析客户情况的基础上,根据其人生、财务目标和风险偏好,通过综合有效地管理其资产、债务、收入和支出,实现理财目标的过程。
从广义上看,理财包括个人理财和公司理财;在本教材中或一般情况下所说的理财多指个人理财。
(二)财富管理与个人理财
与个人理财直接相关的定义有财富管理、投资(管理)等。
1.投资与财富管理
财富管理与投资管理比较而言,投资或投资管理是为了实现资产保值、增值或当前收益进行资产配置和投资工具选择的过程,而财富管理包含的范围要广,除资产配置外,财富管理还包含财富积累、财富保障和财富分配等内容。因此,财富管理包含了投资管理。
2.个人理财与财富管理
个人理财,一般来讲有两层含义:①指一整套科学系统的财务分析、财务规划的工具、方法和流程;②指个人理财业务,即金融机构及其业务人员使用个人理财专业化服务的工具、方法开发、服务客户,实现经营目标的活动或过程。因此,中国银行业监督管理委员会在其《商业银行个人理财业务管理暂行办法》中给个人理财业务的定义是:商业银行为个人客户提供的财务分析、财务规划、投资顾问、资产管理等专业化服务活动。
财富管理也有相同的这两层含义:①指专业化服务的工具、方法包括流程;②指财富管理业务。就前者而言,即在专业化服务的工具和方法上,个人理财与财富管理两个定义很难区分,本质上是一致的。
3.个人理财业务与财富管理业务
对金融机构来说,为了实现其经营目标对其客户提供的个人理财专业化服务活动就是个人理财业务。因此,(银行)个人理财业务范围包含了财富管理业务甚至私人银行业务。
个人理财业务涉及的市场较为广泛,包括货币市场、债券市场、股票市场、金融衍生品市场、外汇市场、保险市场、贵金属市场、房地产市场、收藏品市场等。这些市场具有不同的运行特征,可以满足不同客户的理财需求。
二、个人理财业务相关主体()
个人理财业务相关的主体包括个人客户、商业银行、非银行金融机构以及监管机构等,这些主体在个人理财业务活动中具有不同地位。
表1-1 个人理财业务相关主体

三、银行个人理财业务分类()

为帮助考生更好地掌握个人理财科目的核心考点,本书在部分核心考点处设置了名师视频讲解,考生可使用手机扫描二维码,观看视频。建议使用微信扫描,在Wifi环境下观看。
(一)按是否接受客户委托和授权对客户资金进行投资和管理,可分为理财顾问服务和综合理财服务
1.理财顾问服务
理财顾问服务是指商业银行向客户提供财务分析与规划、投资建议、个人投资产品推介等专业化服务。它是一种针对个人客户的专业化服务,区别于为销售储蓄存款、信贷产品等进行的产品介绍、宣传和推介等一般性业务咨询活动。
2.综合理财服务
综合理财服务是指商业银行在向客户提供理财顾问服务的基础上,接受客户的委托和授权,按照与客户事先约定的投资计划和方式进行投资和资产管理的业务活动。
综合理财服务又可分为理财计划和私人银行业务两类。理财计划是商业银行针对特定目标客户群体进行的个人理财服务;私人银行业务的服务对象主要是高净值客户,涉及的业务范围更加广泛。
3.综合理财服务与理财顾问服务的重要区别
①在理财顾问服务活动中,客户接受商业银行和理财人员提供的理财顾问服务后,可自行管理和运用资金,并获取和承担由此产生的收益和风险;在综合理财服务活动中,客户授权银行代表客户按照合同约定的投资方向和方式,进行投资和资产管理,投资收益与风险由客户或客户与银行按照约定方式获取或承担。
②与理财顾问服务相比,综合理财服务更加突出个性化服务。
(二)按客户类型,可分为理财业务、财富管理业务与私人银行业务
从客户等级来看,理财业务客户范围相对较广,但服务种类相对较窄;私人银行客户等级最高,服务种类最为齐全;财富管理客户则居二者之中,客户等级高于理财业务客户但低于私人银行客户,服务种类超过理财业务客户但少于私人银行业务客户。一般而言,理财业务是面向所有客户提供的基础性服务,财富管理业务是面向中高端客户提供的服务,而私人银行业务则是仅面向高端客户提供的服务。
第二节 个人理财业务的发展及原因
考点精讲
一、个人理财业务的发展()
(一)国外个人理财业务发展
1.个人理财业务萌芽时期
20世纪30年代到60年代,通常被认为是个人理财业务的萌芽时期,但却没有对个人理财业务概念的明确界定,个人理财业务的主要形式为保险产品和基金产品的销售服务。
2.个人理财业务形成与发展时期
20世纪60年代到80年代,通常被认为是个人理财业务的形成与发展时期,其中70、80年代是理财服务的扩张阶段。
20世纪70年代到80年代初期,个人理财业务的主要内容是合理避税、提供年金系列产品、参与有限合伙(即投资者投资合伙企业但只承担有限责任)及投资于另类投资产品(如黄金、白银等贵金属)。直至1986年,伴随着美国税法的改革以及里根总统时期通货膨胀的显著降低,个人理财行业开始全面和广泛地从整体角度考虑客户的理财需求。个人理财业务开始从过去的以产品销售为中心逐步转向全方位了解客户和分析其财务状况、财务需求,并进一步融合了负债管理、资产管理、现金流管理和投资顾问服务,促进了理财业务向个性化和多样化发展。
3.个人理财业务成熟时期
20世纪90年代中后期,个人理财业务日趋成熟。理财业务模式已从销售金融产品获取佣金为主转变成帮助客户实现其生活、财务目标,为他们做专业的咨询服务并获得咨询佣金。各高校以学科项目来设置理财专业的数量在增加,理财服务趋向专业化,专业协会、资格认证组织纷纷成立,理财专业人员的收入也大幅增加。这些都标志着个人理财业务开始向专业化发展。
(二)国内个人理财业务发展与状况
我国商业银行个人理财业务起步较晚,发展历程较短。20世纪80年代末到90年代是我国商业银行个人理财业务的萌芽阶段,21世纪初到2005年是我国商业银行个人理财业务的形成时期,在这一时期,理财产品、理财环境、理财观念和意识以及理财师专业队伍的建设均取得了显著的进步。
银监会于2005年9月发布了《商业银行个人理财业务管理暂行办法》,界定了商业银行个人理财业务范畴,规范了商业银行个人理财业务管理,同时下发了《商业银行个人理财业务风险管理指引》,对商业银行个人理财业务风险管理提出了指导意见。伴随着金融市场和经济环境的进一步变化,个人理财业务进入了迅速扩展时期。
随着2008年下半年国际金融危机的爆发,一些商业银行理财产品出现零收益甚至负收益现象,引起了社会广泛关注。针对商业银行个人理财业务发展的实际情况,中国银监会于2009年7月下发了《关于进一步规范商业银行个人理财业务投资管理有关问题的通知》,对商业银行个人理财业务的投资管理活动进行规范。
为应对国际金融危机,我国出台了一系列宏观经济政策,信贷规模迅速扩张。在这一过程中,部分商业银行将信贷资产用于理财产品开发,银行和信托关系日益紧密。为规范商业银行与信托公司的合作行为,中国银监会于2009年12月下发了《关于进一步规范银信合作有关事项的通知》,从市场健康发展和维护当事人合法权益角度对银行和信托合作行为进行规范。
总体上,目前个人理财业务已成为商业银行个人金融业务的重要组成部分,是银行中间业务收入的重要来源。虽然在我国商业银行个人理财业务还是一项新兴的银行业务,尚处于起步发展阶段,个人理财业务的市场环境还在不断规范和完善,但由于其巨大的市场潜力,已被很多商业银行列为零售业务(或个人业务)发展的战略重点之一。
2011年8月28日,中国银监会正式发布《商业银行理财产品销售管理办法》(银监会令5号),首次对银行理财产品的销售建立了行业监管规范。
二、国内个人理财业务迅速发展的原因()
(一)居民财富积累
伴随着经济的快速发展和人们收入水平的迅速增长,个人理财业务在我国有着越来越广阔的发展空间。自改革开放以来,我国经济在过去的30多年中取得了举世瞩目的巨大增长,我国城乡居民的收入也随之不断增加,积累了大量财富,这为个人理财行业的发展奠定了扎实的财务基础。
(二)居民理财需求上升
居民不断提升的理财意识和不断增加的理财需求是促进我国个人理财业务发展的重要动力。财务缺口带来的财务需求,是个人理财业务发展的动力之一,但人们对理财的需求不仅仅体现在对财务缺口的弥补,还包括家庭风险管理、税收安排等一系列金融服务的综合规划。随着大众财商教育的普及和财富观的觉醒,越来越多的人开始关注个人金融资产的合理利用、节税、遗产继承和事业继承等问题,这些全方面、多样化的理财需求成为个人理财业务发展的直接推动力。
(三)居民理财技能欠缺
虽然居民财富逐步增加,但国内居民的理财知识和技能并没有与经济发展、财富积累的增速区配。缺乏相应的基本投资理财知识和法律保护意识,再加上时间和精力受限,面对日益积累的财富和种类繁多的金融产品,人们常常不知该如何来安排自己的财产,能够使之得到良好的配置。
这样的背景催生了人们对专业金融机构和专业理财师的需求。大众希望通过银行等金融机构和专业理财师的指导,进行合理的资产配置,在满足自身理财需求的同时避免由于个人技能缺乏带来的财务风险。
从人才需求推动行业发展的角度看,个人理财业务发展的原因有:①大众自身缺乏必要的金融知识,难以制定适合自身特点的理财方案,无法进行科学合理的金融产品选择和资产配置;②大众对于选定的金融工具很难正确应用,很难获得较好的投资收益或合理分散风险,必须借助专业金融人士的帮助;③专业金融机构和专业理财师在信息、设备、决策制定等方面有优势,更具有专业性,能为大众提供便利。

(四)投资理财工具日趋丰富
我国金融市场正在不断发展和完善,金融投资工具日渐丰富,为满足日益增长的个人理财需求提供了日趋丰富的投资工具和交易方式,也为个人业务创新提供了现实基础和广阔空间。
(五)金融机构转型的客观需要
随着利率市场化和金融脱媒的不断推进,商业银行的存贷利率差不断缩小,传统的依赖存贷息差的盈利模式面临越来越严峻的挑战,商业银行业务转型迫在眉睫。因此商业银行急需通过对资本消耗较小的中间业务来提高其核心竞争力。
从国际银行业的发展经验看,个人理财业务具有的优势有:批量大、风险低、业务范围广、经营收益稳定等。因此,国内银行为解决业务结构简单、趋同性强等问题,将工作重点从追求传统存贷款业务收入转向个人理财等追求非利差收入的综合性金融服务上来。同时,金融业界的激烈竞争也使得个人业务更具发展动力。如今各类金融机构都在相应领域提供了特定内容的理财服务,比如券商的集合资产管理计划、信托公司的信托产品等,这些都对银行业务产生了冲击。为了冲破行业竞争的桎梏,商业银行更加重视个人理财业务,因此,未来个人理财业务具有更大的发展空间。
第三节 理财师的执业资格和要求
考点精讲
一、理财师队伍状况()
(一)理财师与理财从业人员
理财师又名理财规划师或财富管理师,一般是指经过专业资格认证,即持有相关从业资格牌照、代表金融机构为客户提供理财规划专业服务的专业人士。
商业银行个人理财业务人员是指那些能够为客户提供理财规划服务的业务人员,以及其他与个人理财业务销售和管理活动紧密相关的专业人员,而非一般性业务咨询人员。
专业化服务活动表现为两种性质:①顾问性质,即商业银行充当理财顾问,向客户提供咨询;②受托性质,即商业银行按照与客户事先约定的投资计划和方式进行投资和资产管理的业务活动。可见,个人理财业务是建立在委托—代理关系基础之上的银行业务,是一种个性化、综合化的服务活动。
(二)理财师队伍发展状况
我国的理财行业发展时间不长,目前已经初步形成拥有数以万计的理财师队伍。我国合格理财师尤其高级理财师人数远远不能满足市场需求,而且在金融机构中提供理财规划专业服务的人员或与理财规划工作相关的人员综合素质、专业水平还有待提高。近年国内理财师队伍状况发展彰显如下几大特征。
1.理财师队伍扩张迅速
近十年来,中国的理财师队伍建设从无到有,在经济快速发展、居民财富增长等因素影响下,增长速度迅猛。
在未来相当长的时间里理财师队伍将迅速增长,素质不断提高,这主要取决于以下几个因素:①理财服务需求大;②理财师培养工作推动;③行业自理和规范管理;④收入稳定、受人尊敬;⑤合格理财师的职场选择多、提升空间大;⑥终身的职业,越老越吃香。
2.理财师素质水平参差不齐
理财规划服务是一项知识性、技术性和实战性非常强的综合性业务,它对理财师的专业素质要求很高,理财师应该熟练掌握投资、保险、法律、财务和税收等多方面的知识,具备丰富的实务操作经验。目前,我国理财行业发展时间较短,理财师水平参差不齐,而且普遍比较年轻。
3.市场认可度有待提高
①由于现阶段理财师素质水平参差不齐,实战经验弱,客户对理财师的信任度和依赖度不强,造成了理财师的市场认可度有待提高。②客户对理财观念尚存在一定的误区,虽然近期受到互联网金融的影响,老百姓理财意识提高较快,但现阶段不少人还停留在仅追求高收益率的层级,对于理财真正的内涵和功能理解不深刻,他们中的大部分人认为理财就是投资,就是选择高收益的产品,不需要理财师的专业指导,这也造成了理财师的市场认可度有待提高。③中国资本市场不健全,投资渠道匮乏,基金、股票、债券、保险品种相对单一,外汇资本项目尚未放开,金融衍生产品还在起步阶段,这使得中国现有的理财市场受到一定限制,无法满足高端客户的个性化需求,高端客户对理财师的专业化服务接受度上升空间很大。
二、理财师的职业特征()
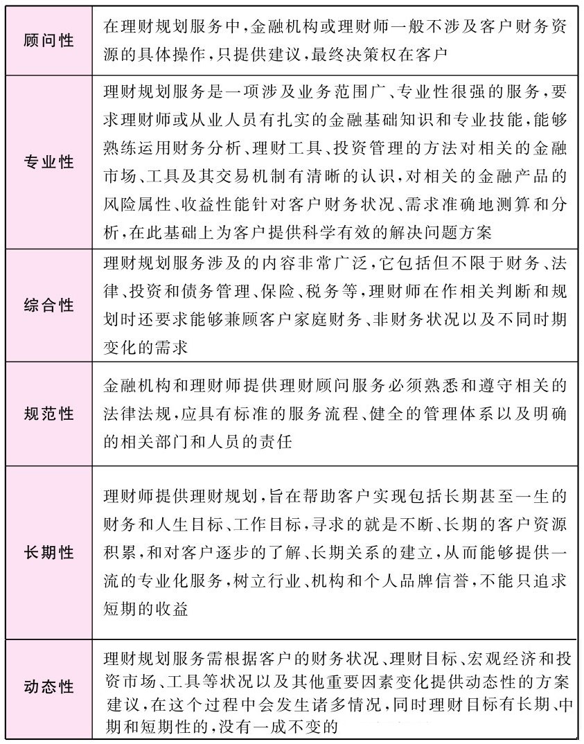
表1-2 理财师的职业特征

名师点拨
理财师的主要职责是为客户及其家庭提供全方位的专业投资理 财 建议,直接涉及客户大众的长远经济利益,因此,理财师具有规范性。
三、理财师的执业资格()
国内外各类专业理财证书基本都执行“4E”认证标准,“4E”由教育()、考试()、工作经验()和职业道德()四部分组成。
1.教育
按照4E标准要求,教育是理财师资格认证的首要环节,是成为合格理财师的基础。获得理财师资格必须通过规定的基本课程的学习,课程学习的内容包括跨行业的知识,主要有金融、投资、法律、保险、税务、员工福利和社会保障、遗产处置等方面。
中国台湾理财顾问认证协会(FPAT)要求台湾理财顾问必须具备大学学历。同时,需修读专业金融教育培训机构(需协会认可)240小时的六大模块课程,分别是基础理财规划、风险管理与保险规划、员工福利与退休金规划、投资规划、租税与财产移转规划和全方位理财规划。其中全方位理财规划最为重要,包含了前五大模块的复习与实例演练、理财相关法律知识与规定、货币时间价值与计算、经济环境与指标和综合安全演练。
2.考试
考试除了考核候选人在教育培训阶段所学的理论知识外,还考察其熟练运用理论知识解决现实生活中客户复杂财务问题的能力,也就是说,合格的理财师必须理论知识和实际技能二者并重。合格的教育培训者即可申请理财师资格认证考试,申请者如果能顺利通过考试,就意味着他已经具备了理财师工作所要求的胜任能力。
FPAT在考试方面,要求学员参加六个科目的考试且全部合格,分科目计分,未能一次通过者,已经及格的科日成绩可保留5年。首次参加考试必须包含科目一“基础理财规划”。报考科目六“全方位理财规划”,必须先取得科目一至科目五考试合格成绩后,才能在下次报考“全方位理财规划”科目。
中国香港的金融理财师(CFP)在考试方面,要求学员必须通过三个阶段的资格认证考试。资格认证考试第一阶段全长3小时,约有90—100道多项选择题;第二阶段资格认证考试全长亦为3小时,约有75—85道题目;第三阶段资格认证考试全长亦为3小时,约有65—75道题目。
3.工作经验
理财从业人员通过了理财师资格认证考试,还不能立即被授予理财师资格证书,还要根据其工作经验和从业记录等进行资格审核。理财师资格申请者需具备适当的金融理财实际从业经验。理财师专业资格证书不仅仅是从业人员专业知识水平和能力的证明,它同时表明持证人具有良好的从业记录和一定的工作经验。
4.职业道德
①职业道德的重要性。首先,职业道德是获得理财师资格认证的最后环节,也是最重要的环节。其次,职业道德要求是理财行业和理财师职业发展的有力保证。最后,严格的职业道德标准要求有利于树立理财师专业人士良好品牌形象,取得大众的信任。
②职业道德准则。国内外各类理财师证书对职业道德方面都有相近的一些要求,或主要标准基本相同,有人用(操守、道德)英文的几个字母概括理财师职业道德几方面的要求:尽职、高效的();值得信赖的();诚实的();正直公正的();忠于客户的();热情()。
我国金融机构尤其银行理财师的职业道德要求有:遵纪守法、保守秘密、正直守信、客观公正、勤勉尽职、专业胜任。
③国内外认证机构的一些具体职业道德规定。FPAT要求证书申请者披露是否有过去的或现在进行中的诉讼或其他被调查的案件。香港财务策划师学会(IFPHK)要求所有证书申请者必须同意遵守该学会的《专业操守及责任》专业守则。2011年中国银监会颁布了《银行业金融机构从业人员职业操守指引》以及2012年起实施《商业银行理财产品销售管理办法》。
四、合格理财师的标准及理财师的社会责任()
(一)合格理财师的标准
符合了“4E”认证标准,一般来说理财从业人员就可以持证上岗、成为一名理财师了。但是,要成为一名合格的理财师,还需要具备过硬的“本领”或职业素养,“持证”只是基本要求。
1.理财师的工作职责与定位
理财师是提供理财规划服务或理财顾问服务的专业人士。在银行,理财顾问服务是指商业银行通过理财师向客户提供财务分析与规划、投资建议、个人投资产品推介等专业化服务。
2.合格理财师的标准
合格理财师的标准可以概括为三点:品德、服务和专业能力。
(1)品德,作为代表金融机构的专业人士,理财师人品、形象和其专业能力、服务水平一样是合格、成功的关键。
(2)服务,金融机构是服务行业,服务为本、服务至上;理财师不仅要有全面较高的理论知识和专业能力,同时必须拥有较强的以客户为中心、提供超预期令客户十分满意的服务意识和本领。
(3)专业,理财师的专业能力有:①了解、分析客户的能力,包括掌握接触客户、取得客户信赖的方法,收集、整理客户信息,客户分类和了解、分析客户需求等工作;②投资理财产品选择、组合和理财规划的能力,相当于医生对症下药、抓药配方的能力;在工作中,理财师关键技能体现在资产配置上。
国外有人把对合格理财师综合素质要求或标准概括为5个方面,用5Cs代表,即坚持以客户为中心()、沟通交流能力()、协调能力()、专业水平()和高尚的职业操守()。
第一,坚持以客户为中心。理财师应该处处把客户的利益放在第一位,急客户所急、想客户所想,具备优异客户服务的意识和技能。
第二,沟通交流能力。良好的沟通能力是一名职业理财师所应具备的基本素质。
第三,协调能力。理财师在工作中需要与客户协调,还需要在工作和个人家庭生活间协调。
第四,专业能力。理财师的专业能力是理财规划专业服务水平和金融机构理财业务发展状况的保证,也是在理财行业竞争日益加剧的市场情况下,客户评判和选择金融机构、选择理财顾问的主要依据。理财师专业能力主要体现在取得客户信赖、收集整理(客户)信息、分析客户需求的能力以及理财产品推荐、资产配置和综合理财规划的能力。
第五,高尚的职业操守。理财师不仅要奉公守法,而且要严格要求自己,遵守行业自律和职业道德要求。
(二)理财师的社会责任
我国理财行业正处于快速成长中,其长期健康发展需要大家一起努力,理财师有着义不容辞和无可替代的职责。其主要表现有:
①理财师是国家金融政策和金融法规的重要传导者;
②理财师是正确的投资理念的重要宣导者;
③理财师是理财风险的揭示者;
























