为上证指数正名遭股民口诛笔伐,A股现状引深思?
近日,证券时报一篇名为《为上证指数正名》文章刷屏网络,作者是行业内知名人士陈嘉禾。文章大致观点如下:

证券时报刊文为上证指数正名
由此文章得出结论,上证综指的长期增长速度比道琼斯等老牌股指快得多。隐含观点即上交所上市股票的普遍赚钱效应明显好于道琼斯。
此言一出,立刻遭到广大股民的口诛笔伐。因为该文所想要表达的与近年来股民炒股的切身感受截然相反。坊间流传股民炒股的盈亏占比情况为盈利:打平:亏损=1:2:7,虽不是很精确,但也八九不离十。特别是今年末在外围股市屡创历史新高之际,A股却一路阴跌,更是一度跌破前期低点,让广大股民叫苦不迭。A股IPO过度、转融通规则、违规违法罚酒三杯等问题更是早为人所诟病。
上证综指于1990年12月19日推出,基点为100点。历年行情见下表。由表可知,指数推出前期,由于成分股数量少,个股涨跌对指数影响相对比较大,导致股指涨跌幅度大。2010年至2023年的十四年间,股指一直介于2200点-3650点之间震荡。即广大股民口中的“十年3000点”。也正是这段时间,股民反馈普遍的获得感极低,即所谓的亏多赢少。

上证综指推出至今行情
很多股民对于证券时报这篇文章的观点提出质疑的理由是他们认为股指由最初的100点到如今的2900点的增长,是成分股的不断增加导致,个股的上涨对于指数的贡献很小。上证综指推出时成分股只有最初的老八股,而如今却暴增至2152股。

上证综指成分股信息
那么成分股的增加是不是导致股指由100点增加至2900点的主要理由呢?答案是否定的:
上证综指成分股数量的暴增并不是其由100点增加至2900点的原因。
要理解这个问题,需要弄清上证综指的编制与维护方法。
一、上证综指成分股选取方法
查阅上交所最新版文件《上证综合指数编制方法》、《中证股票指数计算与维护细则》可知,其成分股为剔除ST股、*ST股后所有在上交所上市的股票。
具体来说,对于新上市股票、ST和*ST股、退市股有以下规则:
新股:上市以来日均总市值排名沪市前十的股票在上市满三个月后计入指数,其他股票于上市满一年之后计入指数。ST和*ST股:被实施风险警示的股票,于被警示的次月月中剔除出指数;撤销风险警示的股票,于撤销警示的次月月中将其重新计入指数。退市股:退市之日将其从指数中剔除。
二、上证综指计算公式
其中,


《上证综合指数编制方法》关于指数计算
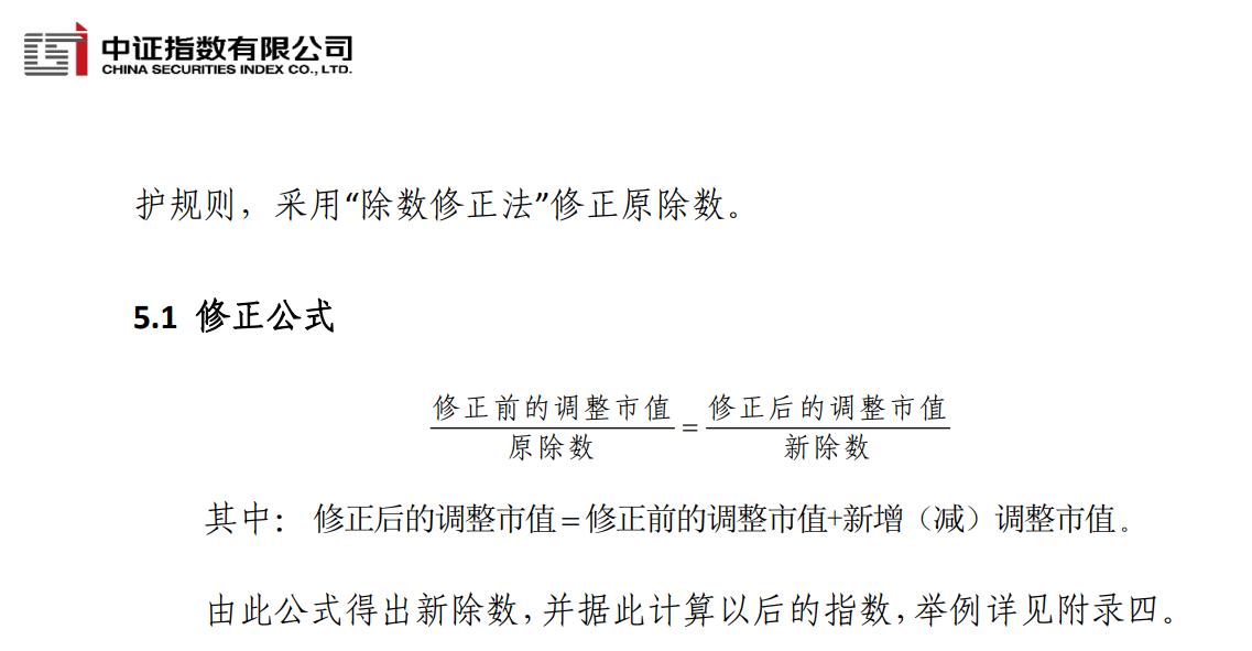
三、上证综指指数修正
当上证综指成分股发生变化时,需要对指数进行修正,以保证指数的连续性,使其不至于在数字上跳变。
对指数进行修正,实际上是对指数计算公式中的除数进行修正,指数的数值不发生改变。新除数由除数修正法得到,除数修正法如下:

《中证股票指数计算与维护细则》关于指数修正
综上可知,等式两边的值实际上就是股指的点数大小。这也就是为什么新股计入股指之后股指点数保持不变。

那么,什么才是上证综指至今增幅达28倍的原因呢?
以下是个人的几点看法。首先,上证综指推出前期由于成分股数量很少,单个成分股的涨跌对股指的影响相对较大,导致指数随成分股大涨大跌。这也是为何上证指数由1990年的100点上涨至2000年的2073.47点,33年里前10年就贡献近20倍涨幅,而那时的股票数才有多少。
其次,通货膨胀的因素也需要考虑在内。由上述公式知股指是与市值挂钩的,而市值在一定程度上就等于货币。虽然没有查阅官方的通胀数据加以佐证,但是单凭人民币的购买力便可大致明白,1990年的1元人民币和2023年的1元人民币的购买力相去甚远。
由于本人知识的局限性,只能想到这两点。万能的条友如果知道其他原因的,欢迎留言指教。

























