python python Python环境搭建指南:Windows、macOS及Linux系统的安装方法
1. 环境搭建
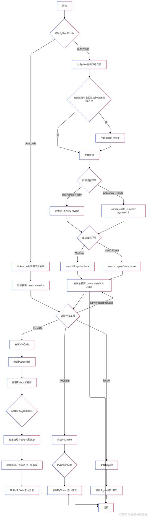
安装
:
1. 访问官方网站(
),下载适合你系统的安装包(通常选择最新的稳定版本)。
2. 运行安装程序,在安装过程中勾选“Add to PATH”,这样可以在命令行中直接使用。
3. 点击“ Now”完成安装。
macOS:
1. 同样访问官方网站下载安装包。
2. 运行下载的 .pkg 文件,按照提示完成安装。
Linux:
大多数Linux发行版默认安装了。你可以在终端中输入 -- 来检查是否已安装。如果未安装,可以使用包管理器进行安装,例如在上,使用命令 sudo apt-get 。
安装集成开发环境(IDE)
:功能强大,适合大型项目开发。可以从官网(
)下载社区版(免费)。
VS Code:轻量级且易于扩展,安装扩展后可以很好地支持开发。从官网(
)下载安装。
2. 第一个程序
打开你选择的IDE,创建一个新的文件(扩展名为 .py ),输入以下代码:
print("Hello, World!")
保存文件后,运行该程序。如果使用,点击运行按钮;如果使用VS Code,在终端中输入 文件名.py 。你将在控制台看到输出 Hello, World! 。
3. 基础语法
注释
在中,使用 # 来添加单行注释,使用三引号 ''' 或 """ 来添加多行注释。
# 这是一个单行注释
'''
这是一个多行注释
'''
变量
变量用于存储数据。在中,不需要声明变量的类型,直接赋值即可。
= "Hello, !"
age = 25
数据类型
数字类型:包括整数( int )、浮点数( float )等。
x = 10 # 整数
y = 3.14 # 浮点数
字符串类型:用单引号或双引号括起来的文本。
name = 'John'
布尔类型:只有两个值 True 和 False 。
= True
4. 数据结构
列表(List)
列表是一种可变的有序序列,可以包含不同类型的元素。
=
'apple', '', ''
print() # 输出第一个元素
.('') # 添加一个元素
元组(Tuple)

元组是一种不可变的有序序列。
= (1, 2, 3)
字典()
字典是一种无序的键值对集合。
= {'name': 'John', 'age': 25}
print(
'name'
) # 输出键为'name'的值
5. 控制结构
条件语句
使用 if 、 elif 和 else 来实现条件判断。
ae = 18
if age >= 18:
print("You are an adult.")
else:
print("You are a minor.")
循环语句
for 循环:用于遍历序列。
=
'apple', '', ''
for fruit in :
print(fruit)
while 循环:在条件为真时重复执行代码块。
count = 0
while count < 5:
print(count)
count = count + 1
6. 函数
函数是一段可重复使用的代码块。使用 def 关键字定义函数。
def greet(name):
print(f"Hello, {name}!")
greet("John")
7. 模块和包
有丰富的标准库和第三方库。使用 语句来导入模块。
math
print(math.sqrt(16)) # 输出16的平方根
学习资源
官方文档:官方文档(
)是学习的权威资料。
在线教程:如菜鸟教程(
)、(
)等。
书籍:《编程:从入门到实践》是一本适合初学者的书籍。
通过以上步骤,你可以初步掌握的基础知识。不断练习和实践是提高编程能力的关键,尝试做一些小项目来巩固所学知识。
























