平安人寿减持华夏幸福股权,投资佳话变“聊斋”
本来以为是一段“平安幸福”牵手的佳话,结果酿成了投资圈的“聊斋”。一个没换来平安,一个没得到幸福。入股7年后,平安人寿终于开始减持华夏幸福股权了。只不过相比于当初入股价,已经缩水了9成多。
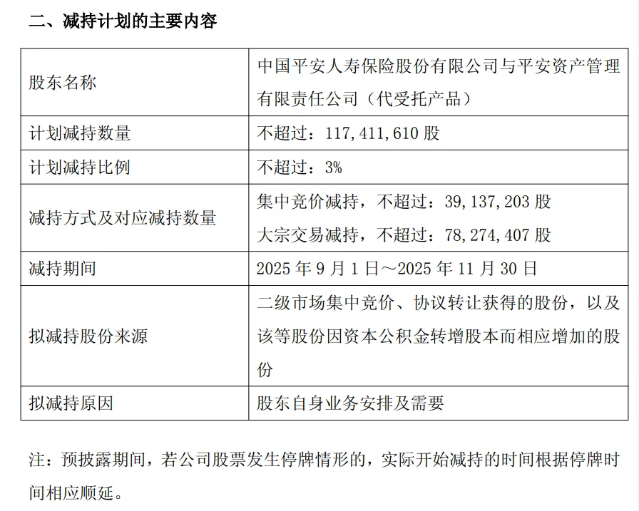
近日,华夏幸福收到平安资产管理有限责任公司致送的《持股5%以上股东股份减持计划告知函》,平安人寿及其一致行动人平安资管计划自本公告披露之日起15个交易日后的3个月内,即9月1日-11月30日,拟减持所持股份不超过1.1741161亿股,占公司总股本比例不超过3%。
减持方式分为两种:
第一种,大宗交易
拟通过大宗交易方式进行减持的,在任意连续90日内减持股份数量不超过公司总股本的2%,即不超过7827.4407万股;
第二种,竞价交易
拟通过集中竞价交易方式进行减持的,在任意连续90日内减持股份数量不超过公司总股本的1%,即不超过3913.7203万股。
若减持计划期间华夏幸福有送股、资本公积金转增股本、配股、回购注销等股份变动事项的,上述减持股份数量将相应调整。拟减持股份的价格区间视市场价格确定。


目前,平安人寿持有华夏幸福25.144%股份,平安资管持有0.0421%股份,合计25.1865%,是华夏幸福第一大股东。
具体来说,平安人寿通过分红险持有8.38%,通过万能险持有6.09%,通过自有资金持有10.58%。

公告称,本次减持计划是平安人寿及其一致行动人平安资管根据自身业务安排及需要进行的减持,减持的时间和价格等存在不确定性。
投资佳话成事故
2018年7月,中国平安以137.7亿元,拿下了华夏幸福19.7%的股份,成为这家资金链陷入紧张之中的房企第二大股东。

2019年1月又出资42.03亿元,中国平安增持了5.69%,合计股比升至25.25%,位列第二大股东。

2021年9月,由于第一大股东华夏控股所持部分股权被“强平”,导致持股比例被动下降,平安人寿被动“接盘”成为了华夏幸福的第一大股东。
除了通过平安人寿和平安资管直接持有华夏幸福股权,2020年,平安养老还发起设立“平安养老-九通基业债券投资计划”、“平安养老-九通基业债券投资计划(二期)”、“平安养老-九通基业债券投资计划(三期)”。三次募集资金分别为:30亿、27亿、43亿,总计100亿,与华夏幸福加强合作,投资PPP项目。华夏幸福为上述债权提供本息全额无条件不可撤销连带责任保证担保。
只不过,华夏幸福堕落的太快、太猛,简直成了中国平安的噩梦。
2021年2月1日,华夏幸福公告债务逾期,无法偿付金融机构负债。
就在当天,平安养老披露,公司以保险资金受让底层融资人为九通基业、担保人为华夏幸福的4笔金融产品。实际签署的合同涉及受让金额12.61亿元、合同涉及担保金额不超过16.87亿元。
平安系公司再次为华夏幸福输血救命。

2019年,华夏幸福净利润146亿,但是2020年就骤降到了36.65亿,2021年更是巨亏390亿。虽然2022年盈利了15.88亿,但是2023年和2024年再度分别亏损60.28亿和48.17亿。
受到华夏幸福拖累,2021年上半年,中国平安计提了359亿元减值准备。
2021年中报发布会上,时任中国平安联席CEO姚波表示,如果剔除这部分减值准备,中国平安上半年的营运利润的增幅应为18%。
2022年4月22日,中国平安旗下四家公司平安人寿、平安产险、平安养老险、平安资管接连发布《重大资金运用关联交易信息披露报告》,披露关于华夏幸福最新的债权本金金额,合计约300亿元。
2024年平安养老第三季度偿付能力报告披露,单季亏损49.51亿,主要原因还是计提华夏幸福的损失造成的。
平安养老2024年第三季度偿付能力报告
截至2024年末,中国平安对华夏幸福的风险敞口累计约540亿元,已计提减值约432亿元,剩余敞口约108亿元。
现在,平安人寿终于开始减持华夏幸福股权,只不过当初以每股20多元收购来的股权,如今已变成2元多,缩水超过90%,
时任中国平安首席投资官陈德贤曾在2019年业绩发布会上表示,由于传统投资收益率往下走,产业园、写字楼、高端综合体等,因为是长期的资产,对保险资金是非常好的匹配。
只不过现在看,中国平安驰援华夏幸福的这桩投资,本以为是“平平安安最幸福”的美好姻缘,结果都可以拍成金融圈的“聊斋”了。
























