尊湃窃取华为芯片秘密案曝光14人被判刑多次伪装仍被法网制裁
“人员整编制挖角”、“白天在华为,晚上在尊湃”、“内外勾结窃取保密信息”、“伪造离职假象”......骇人听闻的“尊湃窃取华为芯片商业秘密案”细节曝光,该案致使14人被判刑。依据现有信息复盘,这个窃密团伙可能在成立尊湃之前,就在谋划非法牟利的犯罪行为。
8月8日,观察者网从接近案件的人士处获悉,早在2020年底,窃密案首犯张琨(美国籍)就先拉拢了其在华为海思的原下属刘某,随后又拉拢周某、周某和顾某某等人,形成了一个WIFI芯片核心高管团队,再由这些人对原华为产品端到端人员整编制挖角,涉及芯片的射频、SoC、数字、算法、解决方案、封装等各个环节,员工共近百人。
2021年初,尊湃正式成立,对外称专注WIFI6芯片研发和生产,创业第一年海思前员工占比高达60%。
当然,这些海思前员工并非一次性加入尊湃。为了掩人耳目、里应外合,他们分批离职,多人在职华为期间,周末到尊湃工作;周某、周某和王某某,甚至白天在华为,晚上去尊湃。
知情人士对观察者网透露,这些离职员工为了规避华为的竞业限制协议和其他风险,甚至改了名字,比如高管周某化名胡某,高管顾某某化名杜某某,王某某化名王某扬。他们更严重的犯罪行为,在于窃取了保密信息。有20多位原华为员工离职前大量访问非本职工作文档,通过抄写、拍照、截图等方式窃取芯片电路图、版图、规格参数,以“投名状”入职尊湃。

图源:上海经侦
更令人惊讶的是,在华为已有保密措施的情况下,有人竟内外勾结窃密。比如在尊湃研发过程中,刘某、张某某、高某与华为多名在职员工(屠某某、赵某某)内外勾结,通过手抄和截屏方式窃取保密信息;何某某更费尽心机绕过安全系统获取公司机密,将芯片版图、电路图截屏后通过华为内部通讯工具将部分技术信息层层转发到公司外部,用于入职尊湃后使用。
就是在这些无法见光的行为下,尊湃还连续多轮融资。2022年5月,尊湃获得10余家机构数亿元Pre-A轮融资。同年11月,该公司再获得Pre-A+轮投资。2023年1月,数家机构参投尊湃A轮融资。
一边忽悠投资人,张琨、刘某等人还一边做着掩人耳目的动作。2022年11月,尊湃先通过窃取信息做出第一版芯片后,然后改头换面修改成第二版,再把第一版删除掉,以逃避法律责任。他们甚至还伪造了刘某离职的假象,来掩盖刘某盗取商业秘密的事实。
但纸终究包不住火。2023年底,在公安部指挥部署和江苏警方的大力配合下,上海警方成功侦破了尊湃侵犯华为芯片技术商业秘密案,抓获犯罪嫌疑人14名,查扣存储侵权芯片技术的服务器7台,在侵权芯片投入量产前及时予以查处。经鉴定,这个窃密团伙的侵权芯片技术,有40个技术点与华为商业秘密的密点具有90%以上同一性,构成实质性相同,导致华为的商业秘密灭失。
就在东窗事发前,张琨已经有所察觉。知情人士对观察者网透露,2022年11月,张琨曾紧急前往代理律师事务所商讨应对计划,统一更换了新手机,并组织人对尊湃的服务器、公司邮箱、个人办公桌面云、个人办公电脑等进行了清理与转移,删除证据。就在所谓研发过程中,张琨还试图通过反向工程规避侵权风险,但至被抓捕时,仍未拿到反向工程结果。
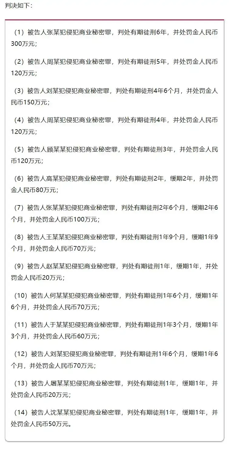
最终14人被判刑,首犯张琨在内的5人实刑,总罚金1350万......这起足以载入中国芯片历史的商业窃密案,不仅给对尊湃造成毁灭性打击,更让不少本来前景可期的人前途折戟。

尊湃窃密案一审判决结果
此案中的刘某曾经是一位超级学霸,他考上北大后曾因沉迷游戏被劝退,复读后又考上清华。但就是这样一位高材生,工作后却因经受不住高薪及期权利益诱惑,非法利用职务之便,勾结海外工程师,获取关键技术为尊湃所用。最终因侵犯商业秘密罪,被判处有期徒刑1年6个月,缓期1年6个月,并处罚金人民币70万元,丧失大好前程,沦为阶下囚。
还有人是一时糊涂酿成大错。工程师赵某某,曾帮助前同事(尊湃案涉案人员)校准技术方案,为尊湃侵犯商业秘密的行为提供支持。虽然在整个过程中,王某某没有收受任何好处,但最终也因侵犯商业秘密罪,被判处有期徒刑1年,缓期1年,并处罚金人民币20万元。
有人更一错再错。工程师王某某在华为曾因窃密被处罚,却不知悔改,后改用化名王某扬,通过第三方劳务派遣,将抄录的海思关键技术作为“投名状”交给尊湃。最终他因犯侵犯商业秘密罪,被判处有期徒刑1年9个月,缓期1年9个月,并处罚金人民币70万元。
尊湃一案,体现了华为通过法律手段维权,保护员工智力成果的决心,同时也给企业和个人带来更多经验教训。该案警示企业,要加强商业秘密的保护,同时也再度警醒所有试图投机取巧、走捷径的人,中国对知识产权的保护力度正不断提升,不要试图挑战法律的底线。
























