新闻体裁之消息与通讯:特点及通讯标题研究情况
新闻是新近发生的事实的报道。
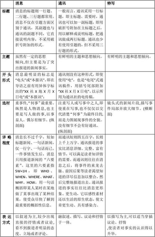
消息和通讯是新闻的两种基本且重要的体裁。
消息是以直接、简练的方式报道新闻事实的一种新闻文体,是最经常、最大量运用的报道体裁。
通讯是一种比消息详尽生动地报道客观事物或典型人物的新闻体裁。
消息和通讯共有的特点是讲究时效性、讲究新闻真实性;不过通讯的时效性不如消息,但通讯的详尽性和生动性要强于消息。
对于通讯标题的研究,段业辉先生贡献最大,他对通讯标题的词汇、语法和修辞都进行了研究,其他研究者基本上由写作学角度来谈,有阎家波、谢青、资庆元、丁柏铨等人。
总体上说,通讯新闻标题的研究还有许多值得深入的角度,比如通讯标题的词类、通讯标题与文艺标题的异同,通讯标题在党报和都市报中的分布问题都是通讯新闻标题亟待解决的问题。
本文将对通讯标题的词类、修辞格和标点符号进行考察,希望其结论促进通讯新闻标题的研究,也有助于通讯这种新闻体裁的写作。
通讯标题的词类
汉语的词类是词的语法分类,根据是否能够单独充当句法成分和有无词汇意义,分实词和虚词。
前者能够单独充当句法成分并且有词汇意义;后者不能单独充当句法成分,无词汇意义,只有语法意义。
(一)实词
1.名词
经过考察,笔者发现通讯标题的主题经常出现植物名词和动物名词,副题中出现指人名词或部门名词。
例如:
暴风雨中的海燕
——唐海刑警09年大案侦破纪实(《唐山劳动日报》,2009年11月16日第5版) 缫尽蚕丝始见蛹
——乐亭县公安局侦破“10·24”重大杀人案纪实(《唐山劳动日报》,2009年11月30日第5版)
上述例子中,主标题出现的名词有“暴风雨”、“海燕”、“蚕丝”、“蛹”,副标题出现的主要名词为“刑警”和“公安局”。
笔者认为出现这种情况,原因是通讯的主标题一般为虚题,所以用植物名词和动物名词表示;而通讯的副标题要为实题,因此用具体的部门名词或指人名词称呼。
2.动词
笔者发现通讯标题的主标题中动词使用规律不明显,而副标题中一般都出现了标记动词:前标记动词“记”,后标记动词为“纪实、述评、纪事、见闻、侧记、写实、综述、启示、掠影、扫描、探秘、小记、速写”。
3.代词
笔者发现代词在通讯标题的主题中经常出现,而在消息标题中较少出现。
我的“家”在十八盘
——记迁西县老区村大学生村官揣迎利(《唐山劳动日报》,2009年12月28日第3版)
皇皇巨著是这样编成的
——《中国大百科全书(第一版)》诞生记(《》,2009年12月27日第15版)
以上两例中出现的代词分别为“我”和“这样”。
笔者认为,通讯主标题可出现代词,是因为通讯这种新闻体裁与新闻的典型体裁消息有差异,消息需要直接告诉具体发生的事情,而通讯兼具新闻性和文学性,要求形象生动,因此,标题中用代词可以吸引受众的兴趣,去探寻具体人物或事件的发展脉络。
4.拟声词
拟声词是模拟声音的词。
在通讯的标题中会出现一些拟声词。
例如:
党旗猎猎新潮涌
——玉田县非公有制企业党建工作纪实(《唐山劳动日报》,2009年11月12日第1版)
“猎猎”形容风声及旗帜等被风吹动的声音。

在这里,“猎猎”主要形容党旗的声音,给人一种如闻其声的声响效果。
(二)虚词
现代汉语虚词包括介词、连词、助词和语气词。
通讯标题中介词“为了”、“把”经常出现。
为了农民的幸福
——我市城乡一体化发展综述(《唐山劳动日报》,2009年1月20日第1版) 把安塞建设得更美好
——陕西省安塞县学习实践科学发展观活动纪实(《》,2010年4月1日第1版)
通讯标题的辞格
笔者抽取《》2009年11~12月共50条通讯的标题进行分析,发现通讯标题使用辞格的占28%,其中对偶使用最多,之后是比喻、引用等。
1.对偶
殷殷南粤情 切切话创新
2.比喻
亮剑除“黄蛙”
——上海警方打掉一特大手机WAP淫秽网站(《》,2009年11月29日第4版要闻)
将“黄色淫秽信息”形象比喻为“黄蛙”,使人能够直接感受到其巨大危害。
“老百姓的幸福就是我最大的心愿”
——省委常委、书记赵勇到滦县中赵庄村调研侧记(《唐山劳动日报》,2009年12月4日第1版)
主标题直接引用省委常委、书记赵勇的原话,使人能够直接感受到唐山市领导的观点,非常具有亲和力和感染力。
另外,笔者还发现通讯中常出现的小标题数量为3个,它们经常使用排比或引用辞格。
例如:
以王彦生为镜,做党和人民满意的组工干部
——全国组织系统深入学习“全国优秀组织工作干部”王彦生同志先进事迹纪实(《》,2009年11月28日第6版)
这则通讯就运用了3个小标题:
“对千里马型干部不亏待,对老黄牛型干部不忽视,对包青天型干部不挑剔,对智囊团型干部不嫉妒。”——王彦生
“我也是农民的儿子,吃点苦算什么,只要群众安全,吃点苦心里也感到甜。”——王彦生
“每当想起家乡的父老乡亲,想起他们的艰苦生活环境,我不敢有一点点放纵,否则会良心不安。”——王彦生
每个标题都是引用王彦生的原话,极具感染力;同时3个小标题使用排比辞格,形式整齐美观。
通讯标题的标点符号
标点符号是辅助文字记录语言的符号,用来表示停顿、语气或词语的性质。
新闻中消息标题和通讯标题处在相对独立的语境中,一般来说不加标点符号。
不过消息和通讯对于标点符号的使用也有自己的特点。
根据笔者的考察,消息标题中经常出现冒号,用在提示性话语如人名、部门、地名等后面。
例如:
国家计生委:6省核查出生人口比报表多10%(网易新闻,2010年7月20日) 港媒:戴思聪8月4日出殡 丧礼采用佛教仪式(网易新闻,2010年7月20日) 通讯标题中破折号经常出现。
例如:
一个山村的美丽嬗变
——滦县中赵庄村创建科学发展示范村纪实(《唐山劳动日报》,2009年12月10日第1版)
总之,通讯标题在词类、辞格和标点符号上都有独特之处,掌握这些规律,无论对于新闻通讯的写作还是新闻标题的研究都会大有帮助。
























