债券算股票市值吗?一文详解债券与股票区别及新股申购规则
债券算股票市值吗?
优先股、b股、基金、债券或其他证券股票不包括在新股申购市值的计算范围内。投资者需要持有深圳和上海a股市值股票,即无限制普通股,然后才能作为市值新股申购。因此,债券不算是是新股申购的市值。

投资者在购买新股前的20个交易日内,平均每天需要持有1万元人民币的非限售A股市值才可以申购新股。上海和深圳两市是分开计算的。上海每持有1万元人民币市值,可以购买1000股;深圳每持有5000元人民币市值,可以购买500股。
债券与股票的区别体现在哪方面?
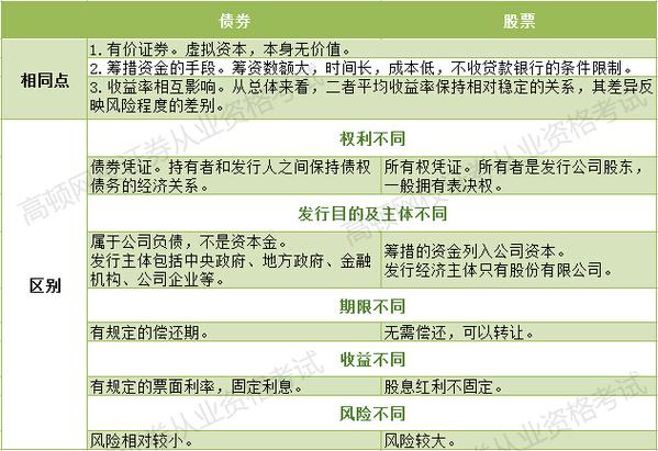
1.两者的权利不同,股票是所有权凭证,发行公司的股东是股票的所有者,可以通过选举董事行使公司的决策权和监督权;债券是债权凭证,债券发行人和债券持有人的关系是债权债务关系,债券持有人无权参与公司的经营决策,只能按期获得利息,到期收回本金。
2.他们的目的不一样,发行股票是股份公司设立企业和增加资本的需要,而资金筹集的资金则计入公司资本;发行债券是公司增加资金的需要,属于公司的负债,而不是资本。
3.两者的时期不同,股东一旦投入股份,就不能从股份公司提取本金,所以,股票是一种不定投资,或者说是永久投。债券属于定期投资,一般都有规定的还款期限。
4.两者的好处不一样,股票的分红是不固定的,一般要看公司的经营状况;债券有规定利率,可以获得固定利息。
5.两者的风险是不同的,债券风险相对较低,股票风险相对较高。

投资债券利弊是什么?
债券筹资的优点:

第一,债券融资成本低。从融资公司的角度来看,债券的利息是在所得税前支付的,具有扣税的优势;从投资者的角度来看,投资债券可以受到限制性条款的保护,其风险较低,需要较低的收益率。显然,债券的税后成本低于股票;就发行成本而言,债券普遍低于股票。
第二,通过使用债券投资,公司不仅获得了营运资金,还从债权人那里购买了基于公司总资产的看跌期权。如果公司市值大幅下降,普通股股东有权选择将剩余所有权和控制权转让给债权人,并承担有限责任。
第三,债券投资有杠杆作用,无论公司盈利多少,债券持有人只能收回有限的固定收益,而更多的收益可以用于分红和保留公司扩大投资。
债券融资的弊端:
首先,债券融资有固定的到期日,必须定期付息。如果承诺没有兑现,公司可能会破产。
其次,债券融资有一定的局限性。随着财务杠杆的上升,债券融资成本也在上升,增加了财务风险和运营风险,可能导致公司破产和最终清算。
第三,公司债券通常需要抵押和担保,有一些限制性条款,本质上是获取部分控制权,削弱股东的剩余控制权以及经理的控制权,从而对公司的正常发展和进一步融资能力产生一定的印象。
关于债券算股票市值吗,债券与股票的区别有哪些,投资债券利弊是什么的内容就是这些了,感谢您的支持,希望对您有所帮助。
























