电大经济法形考作业4答案详解,附历年真题及答题技巧

网安智编 厦门萤点网络科技 2025-12-11 00:09 76 0
云南开放大学经济法(20秋)(客观)形考作业4【答案】奥鹏作业满分答案 经济法(20秋)(客观)形考作业4 试卷总分:100  得分:100 一、单选题 (共 10 道试题,共 50 分) 1.根据公司法律制度的规定,下列各项中,属于有限...

云南开放大学经济法(20秋)(客观)形考作业4【答案】作业答案

云南开放大学经济法(20秋)(客观)形考作业4【答案】奥鹏作业满分答案

经济法(20秋)(客观)形考作业4

试卷总分:100  得分:100

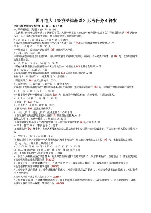
一、单选题 (共 10 道试题,共 50 分)

1.根据公司法律制度的规定,下列各项中,属于有限责任公司股东会职权的是( )。

A.决定公司的经营计划和投资方案

B.修改公司章程

C.聘任或者解聘公司经理

D.选举和更换全部监事

2.根据《公司法》的规定,公司成立时间是( )。

A.工商行政管理机关作出予以核准登记的决定之日

B.工商行政管理机关签发企业法人营业执照之日

C.申请人收到企业法人营业执照之日

D.公司成立公告发布之日

3.根据《合伙企业法》的规定,有限合伙人出现一定情形时当然退伙。下列不属于有限合伙人当然退伙情形的是( )。

A.有限合伙人丧失民事行为能力

B.有限合伙人死亡

C.有限合伙人被宣告破产

D.有限合伙人在合伙企业中的全部财产份额被人民法院强制执行

4.甲公司于4月1日向乙公司发出订购一批批实木沙发的要约,要求乙公司于4月8日前答复。4月2日乙公司收到该要约。4月3日,甲公司欲改向丙公司订购实木沙发,遂向乙公司发出撤销要约的信件,该信件于4月4日到达乙公司。4月5日,甲公司收到乙公司的回复,乙公司表示暂无实木沙发,问甲公司是否愿意选购布艺沙发。根据《合同法》的规定,甲公司要约失效的时间是( )。

A.4月3日

B.4月4日

C.4月5日

D.4月8日

5.要约邀请是希望他人向自己发出要约的意思表示。根据《合同法》的规定,下列情形中,不属于发出要约邀请的是( )。

A.甲公司向数家贸易公司寄送价目表

B.乙公司通过报刊发布招标公告

C.丙公司在其运营中的咖啡自动售货机上载明“每杯1元”

D.丁公司向社会公众发布招股说明书

6.郑某和张某拟定了一份书面合同。双方在甲地谈妥合同的主要条款,郑某于乙地在合同上签字,其后,张某于丙地在合同上盖章,合同的履行地为丁地。根据《合同法》的规定,该合同成立的地点是( )。

A.甲地

B.乙地

C.丙地

D.丁地

7.某市甲宾馆为一位介绍客人的出租车司机按客人房费的8%支付了酬金,与甲宾馆相邻的乙酒店向监督检查部门举报了这一行为。监督检查部门经过检查,发现甲宾馆给予出租车司机的酬金均如实入账。根据《反不正当竞争法》的规定,甲宾馆的行为属于( )。

A.商业贿赂行为

B.正当竞争行为

C.限制竞争行为

D.低价倾销行为

8.我国对不正当竞争行为的监督监察机关是( )。

A.县级以上人民政府工商行政管理部门

经济法客观题形考作业4答案_电大经济法学作业答案_云南开放大学经济法形考作业4答案

B.地级以上人民政府工商行政管理部门

C.法律、行政法规规定的监督检查的其他部门

D.区级以上人民政府工商行政管理部门

9.根据《公司法》的规定,公司成立时间是( )。

A.工商行政管理机关作出予以核准登记的决定之日

B.工商行政管理机关签发企业法人营业执照之日

C.申请人收到企业法人营业执照之日

D.公司成立公告发布之日

10.下列各项中,不属于经济法律关系客体的是( )。

A.空气

B.消费资料

C.完成一定工作的行为

D.嘉奖表彰

云南开放大学经济法(20秋)(客观)形考作业4【答案】奥鹏作业多选题答案

二、多选题 (共 5 道试题,共 50 分)

11.消费者和经营者发生消费者权益争议的,可以通过下列( )途径解决。

A.与经营者协商和解

B.请求消费者协会调解

C.根据与经营者达成的仲裁协议提请仲裁机构仲裁

D.向有关部门申诉

12.甲是某普通合伙企业合伙人,因病身亡,其继承人只有乙。关于乙继承甲的合伙财产份额的下列表述中,符合《合伙企业法》规定的有( )。

A.乙可以要求退还甲在合伙企业的财产份额

B.乙只能要求退还甲在合伙企业的财产份额

C.乙因继承财产份额而当然成为合伙企业的合伙人

D.经其他合伙人同意,乙因继承而成为合伙企业的合伙人

13.下列有关诉讼时效的表述中,不正确的有( )。

A.3年诉讼时效期间是从权利人的权利被侵害之日起计算。

B.权利人提起诉讼的诉讼时效中止的法定事由之一

C.只有在诉讼时效期间的最后6个月内发生诉讼时效中止的法定事由,才能中止时效的进行

D.诉讼时效中止的法定事由发生之后,已经经过的时效期间统归于无效

14.专利权的客体有( )。

A.发明

B.实用新型

C.外观设计

D.文学作品

15.下列各项中,符合我国《仲裁法》规定,不能申请仲裁解决的是( )。

A.公司某职员与公司发生的劳动合同纠纷

B.甲、乙两企业间的货物买卖合同纠纷

C.甲、乙两人的遗产继承纠纷

D.对工商吊销营业执照不服而产生的纠纷

云南开放大学经济法(20秋)(客观)形考作业4【答案】奥鹏作业标准满分答案